Purpose: To place the software system being built in its environment. This is the highest-level view, designed for both technical and non-technical stakeholders.
What it shows: The system as a single “black box” in the centre, the users (people) who interact with it, and the other major software systems it depends on or interacts with.
Key Insight: What does the system do, and where does it fit into the bigger picture?
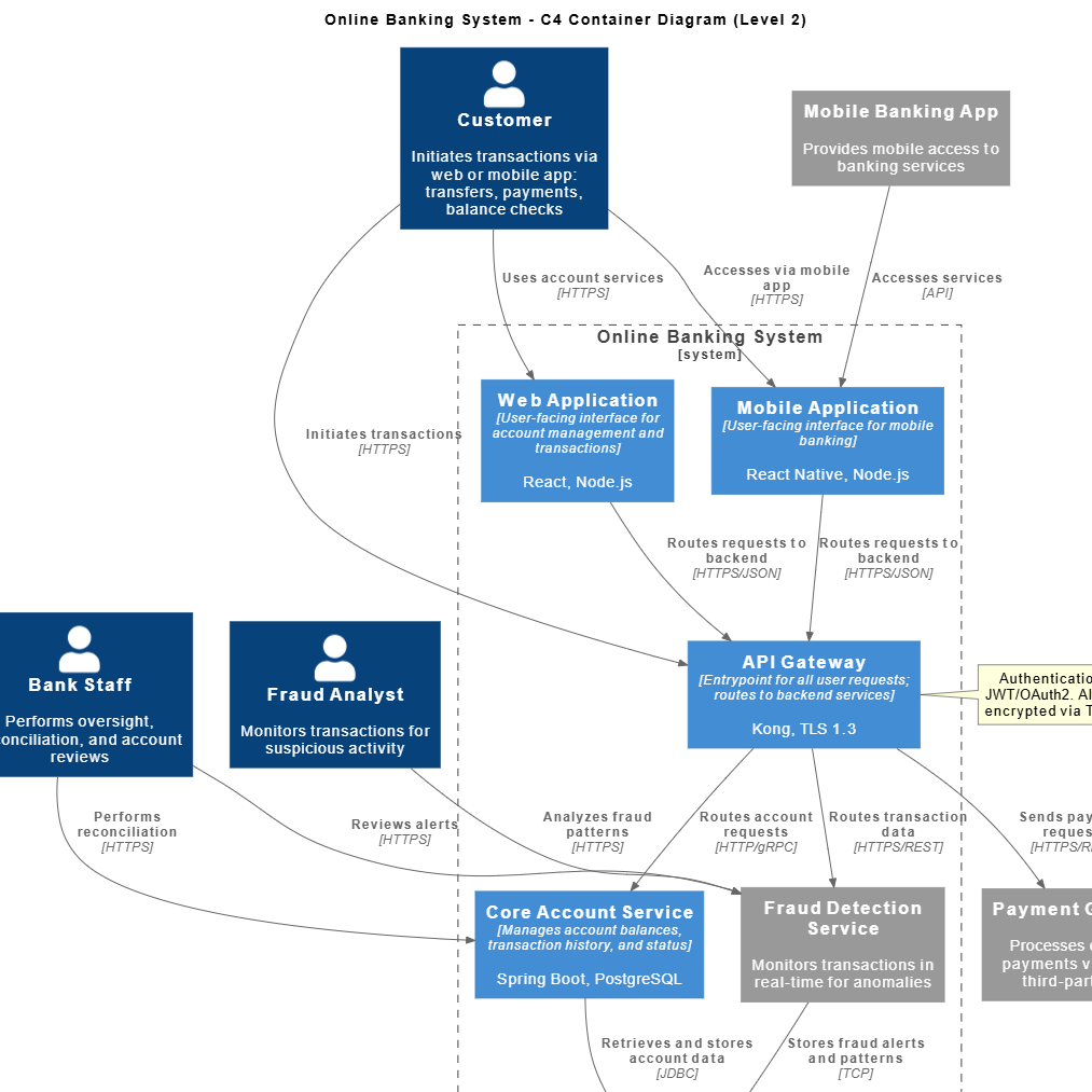
Purpose: To show the high-level technical decisions about how the system will be implemented. This view is for architects and developers.
What it shows: The system’s ‘black box’ is opened to reveal the top-level Containers (applications, databases, file systems, single-page applications, mobile apps, etc.) that make up the system, their technology choices (e.g., Java API, PostgreSQL Database), and how they communicate (e.g., HTTPS, JDBC).
Key Insight: How is the overall system partitioned, and what technology hosts each major part?